🧠 CBCT® Compassion Training
Localizing Evidence-Based Compassion Training: Mixed-Methods Research for LATAM
🫀 Overview
CBCT® (Cognitively-Based Compassion Training) is an evidence-based, secular meditation protocol developed by Emory University's Center for Contemplative Science to systematically cultivate compassion and improve mental well-being. Derived from Indo-Tibetan Buddhist contemplative practices (Lojong) but adapted for secular contexts, CBCT® has been validated through neuroscientific research for its effects on stress reduction, emotional regulation, and prosocial behavior.
As part of my Jr. Instructor Certification under Dr. Edgar González-Hernández (Ph.D., Senior CBCT® Teacher) mentorship, I led the cultural adaptation and research validation of the CBCT® protocol for Latin American Spanish-speaking audiences—specifically for 23 missionary catechists working in high-stress, high-violence contexts across Mexico.
I designed and executed mixed-methods research (7 in-depth interviews + 23 surveys) to validate protocol efficacy for LATAM Catholic contexts and facilitated 8 in-person workshops integrating neuroaesthetic tools to enhance emotional engagement and knowledge transfer.
Our Impact
⭐ 9.2/10 NPS score — Exceptional participant satisfaction
📈 83% practical application — 19/23 applied techniques in daily life and mission work
🎯 100% retention rate — Zero dropouts across 8-week program
🔬 86% validated self-compassion as useful tool (strongest research finding)
📊 100% survey response rate — 23/23 completed post-workshop evaluation
🌍 Contributed to CBCT® LATAM localization — 2nd Spanish-speaking cohort validation
Role
UX Researcher & Workshop Facilitator
Learning Experience Designer
Cultural Localization Specialist
Timeline
15-month certification path
Research Design: 6 months (Jun 2024 - Jan 2025)
Workshop Facilitation: 2 months (Mar - Apr 2025)
Certification Completion: Aug 2025
Tools
Google Forms (surveys)
Interview recording & transcription
Affinity mapping (manual synthesis)
Figma (workshop materials design)
Neuroaesthetic tools (visual arts, reflective writing)
Process


From Certification Requirement to Cultural Validation
As a participant in the 2nd LATAM Spanish-speaking cohort for CBCT® Instructor Certification, the training path required validating the protocol through facilitation of 8 supervised sessions with a real community—a core requirement for certification.
Rather than treating this as a checkbox exercise, I recognized a critical research opportunity: Could a secular meditation protocol rooted in Indo-Tibetan contemplative practices (Lojong) create meaningful dialogue with Catholic missionary women deeply committed to lifelong community service?
I chose to work with a population unfamiliar with contemplative practices yet facing the very challenges CBCT® addresses: high emotional burden, compassion fatigue, and burnout from their mission work in high-stress, high-violence contexts across Mexico.


The Challenge Identified
CBCT® required validation for:
Catholic/spiritual contexts where secular Buddhist-derived meditation might face resistance or cultural barriers
High-stress populations experiencing compassion fatigue from frontline humanitarian work
Spanish-speaking audiences where direct translation could lose pedagogical clarity and cultural resonance
Interreligious dialogue exploring how contemplative practices can complement (rather than conflict with) Christian spiritual traditions
Research Questions:
Can CBCT® facilitate self-awareness and emotional regulation in participants without prior meditation experience?
Is self-compassion perceived as a useful tool in daily life within Catholic/community-oriented contexts?
Do participants experience relational shifts (with themselves and their community)?
Does the modular structure and "inner garden" metaphor facilitate progressive understanding across diverse ages and educational backgrounds?
Target Population
23 missionary catechists (ages 30-70) from EDDEMAC AC, based in Tlalpan, Mexico City.
Mission Context:
These women have dedicated their lives to community service, conducting missions across multiple Mexican statesproviding both religious services and humanitarian aid to vulnerable populations. Their work includes:
Operating a women's shelter in Tlalpan for survivors of domestic violence, illness, and crisis
Traveling to marginalized communities throughout Mexico providing spiritual and material support
Offering emotional and spiritual accompaniment to people facing extreme hardship




Emotional Burden:
Participants provide frontline emotional and spiritual support in contexts of high violence and chronic stress, which creates:
Compassion fatigue from sustained exposure to others' suffering
Emotional depletion from continuous caregiving without self-care tools
Burnout risk despite deep vocational commitment
Key Challenge:
Zero prior meditation experience — None had practiced secular contemplative techniques
Cultural adaptation needed — Protocol required translation not just linguistically but spiritually, making Buddhist-derived concepts accessible within Catholic framework
Diverse ages and educational backgrounds (30-70 years) — Requiring activities adaptable across generational and literacy differences
Interreligious dialogue — Creating space where Indo-Tibetan contemplative wisdom could complement (not replace) Christian spiritual practice
Research Opportunity:
If CBCT® could successfully transfer knowledge and reduce compassion fatigue in this population—missionary women with no contemplative background working in extreme stress contexts—it would provide robust validation for the protocol's adaptability to LATAM Catholic/community-oriented audiences.
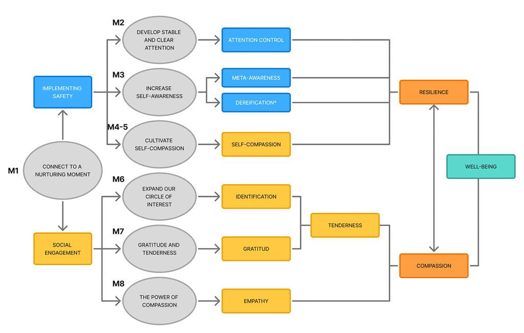
📊 Trainning
The CBCT® Protocol: 8 Modules
CBCT® is a secular protocol derived from Lojong (Indo-Tibetan mind training practices) but adapted for contemporary, non-religious contexts. The 8-module structure systematically cultivates compassion through:
Module 1: Settling the Mind — Attentional stability and present-moment awareness
Module 2: Insight into Mental Experience — Understanding the nature of thoughts and emotions
Module 3: Self-Compassion I — Developing kind awareness toward oneself
Module 4: Self-Compassion II — Cultivating self-acceptance and cognitive reappraisal
Module 5: Developing Equanimity — Recognizing shared humanity and common ground
Module 6: Appreciation & Gratitude — Acknowledging interdependence
Module 7: Affection & Empathy — Wishing well-being for others
Module 8: Engaged Compassion — Translating compassion into action
The Challenge: While these concepts are foundational in Buddhist philosophy, how would they resonate with Catholic missionaries whose spiritual vocabulary centers on service, charity, and divine love?
This became an exploration in interreligious dialogue—discovering whether contemplative practices from different traditions could create complementary (rather than conflicting) pathways to compassion.


*Dereification : Process of "de-objectifying" thoughts and emotions. Ceasing to see them as immutable facts and instead viewing them as temporary mental events.
01. Discovery 🔍
Mixed-Methods Approach
Without budget for external tools, I designed a triangulated research protocol combining qualitative depth with quantitative validation:
Methodology:
02. Research Design


Research Protocol
Pre-Workshop:
Diagnostic survey mapping expectations and prior meditation experience
During Workshops (Mar 3 - Apr 28, 2025):
Continuous observation: Recorded verbatim quotes per module, noted moments of cultural resonance or resistance
Ethnographic inquiry: Explored through artistic activities which examples/metaphors naturally resonated with participants' lived experience
Session documentation: Wrote comprehensive reports after each 2-hour session including participant reflections, visual evidence, and produced materials
Post-Workshop:
Paper-based survey (23/23 completed): NPS, Likert scales, practical application questions
7 semi-structured interviews (recorded with consent): 3 core validated questions exploring transformational impact
Validation Criteria:
Hypothesis confirmed if 5+/7 interviewees (71%+) provided explicit supporting evidence
Strong validation at 86%+ (6/7 interviewees)
Triangulation across all three data sources for robust findings
Cultural Localization Strategy
Rather than literal translation, I employed co-creation methodology:
Approach: Participants generated their own bridges between CBCT® concepts and their spiritual/community life through guided artistic activities.
Examples of organic cultural adaptation:
"Interdependence" → naturally connected to "vida en comunidad" (community life)
"Self-compassion" → reframed as "caridad que empieza por una misma" (charity begins with oneself)
"Inner garden" metaphor → deeply resonated with Mexican cultural symbolism
Key Insight: Effective localization is not translation—it's cultural co-creation. Participants validated that the secular protocol can dialogue with religious frameworks without imposition.


💬 "Although we don't use the technical terms, the principles of CBCT are already embodied in our daily community life—through service, mutual care, and accompaniment."
Experiential Design Innovation
I designed an 8-week experiential learning journey integrating neuroaesthetic education (Maxine Greene's philosophy) to create multi-sensory engagement.
Format: Weekly 2-hour sessions at EDDEMAC AC, Tlalpan (March 3 - April 28, 2025)
Total: 20 contact hours with 18-23 participants per session
Structure per session:
Guided meditation (15 min)
Conceptual exploration (30 min)
Neuroaesthetic activity (45 min)
Group reflection (30 min)
04. Workshop Facilitation 🎨
03. Cultural adaptation 🎭
My Facilitation Approach
Presentation Style:
Tone: Soft, paced, empathetic
Physical posture: Open, attentive, leaning toward the group
Material approach: Reflective and interactive—integrating practice, writing, dialogue, and art
Language use: Clear, accessible, with culturally relevant references
Individual interaction: Close, with active listening and emotional containment
Group dynamics: Fluid, based on community building and mutual respect
Question handling: Promoting open inquiry, avoiding judgmental or prescriptive instructions
Innovation: No digital presentations. Instead, experiential approach using aesthetic education and art as emotional anchors—exploring actively through expressive dynamics like writing, scenic representation, symbolic objects, and graphic-analytical representations.
This methodology made the space more interactive and allowed participants to feel like protagonists of their own experience.

Video of Activities on the topic: Where is My Attention?
Active Learning & Neuroaesthetic Activities by Module
Module 1 — Connecting with Uplifting Moments:
Activity: Visual collage of "uplifting moment" (photos, textures, colors)
Impact: "It gives me security and joy to connect with my uplifting moment. It reminds me I'm not alone."
Module 2 — Cultivating Stable Attention:
Activity: Elephant metaphor + breath anchoring
Reflection: "My attention is scattered. Sometimes I do something and my mind is elsewhere... I need to be more present."
Module 3 — Self-Awareness:
Activity: "Mind as a poorly tuned radio" dynamic + written pause exercises
Breakthrough: "The self-demand I live with sometimes prevents me from seeing the goodness in what I do well."
Module 4 — Self-Compassion I:
Key activity: Emotional traffic light visualization + letter to a friend going through similar situation
Deep impact: "I'm learning to be my own friend, to treat myself with the same tenderness I treat others."
Module 5 — Self-Compassion II:
Signature activity: "Letter to My Past Self" (reflective compassionate writing)
Transformational testimony: "When I wrote to my past self, I felt embraced, as if I finally listened to myself with understanding."
Practice introduced: Cognitive reappraisal as concrete tool for re-signifying events
Module 6 — Expanding Circle of Concern (Most Effective Module):
Activities: "Circle of what we share" + human rights video analysis + contemplative exercises
Outcome: Participants recognized deep shared humanity despite differences in age, origin, or mission
Powerful reflections:
"I'm not alone in what happens to me"
"We all feel the same even though we express it differently"
"The other also suffers, and my suffering is not more important than theirs. We must open our hearts without distinctions."
Why this module was most effective: Visual resources, experiential dynamics, and contemplative exercises promoted profound recognition of shared humanity. The transformative power was evident in emotional responses and testimonies.
Module 7 — Gratitude & Tenderness (Most Challenging Module):
Activity: "Journey of a cherished object" (interdependence visualization)
Cultural challenge: Gratitude toward oneself was difficult, but generated opening
Reflection: "I value what each person contributes... Each has a role and what they do matters."
Why this module was most challenging: Participants found it hard to recognize themselves as deserving of gratitude or tenderness. While it generated moving moments (like meditation on perpetual vow rings), self-directed gratitude remains a capacity I'm cultivating personally and wish to continue exploring.
Module 8 — Active Compassion:
Closing activity: Symbolic planting of "compassion seeds in the inner garden" (7-petal flower representing durable capacities cultivated)
Synthesis: "Accompanying women in the shelter with cancer has given me the impulse to act, not from pity, but from compassion and love."






Explaining Concepts with Others
It is a collaborative process where you verbalize your understanding of a topic to another person (or a group) and engage in a dialogue about it. It moves beyond passive learning (reading, listening) to active knowledge construction. It's not just repeating information; it's about making sense of it together.
Formal Meditation Session
A structured period of dedicated practice to cultivate mindfulness, concentration, and self-awareness.
The sessions had moments for exchange in small groups to dialogue before the plenary
Teaching Evolution & Growth
Improvements during the course:
Strengthened ability to adapt to the group's emotional rhythm
Learned to hold spaces of vulnerability without rushing
Developed skill in facilitating dialogue between different perspectives without losing CBCT® formative thread
Deepened active listening and trust in non-linear processes
Validated group wisdom as essential part of learning
Example of growth: In Module 8, diverse understandings of compassion emerged based on religious vocation. I opened space for participants to share how they live compassion through community life. One narrated accompanying cancer patients, another shared small daily acts of compassion within the convent. This moment fostered genuine interreligious dialogue where CBCT® contemplative principles intertwined with their spiritual dimension, strengthening concept appropriation from their concrete reality.
05. Data Analisis and Validation 🎯
📊 Results
Quantitative Impact


Hypothesis Validation Results


Key Finding: Self-compassion emerged as the most culturally resonant and practically useful element of the protocol for this population—validating its relevance within Catholic/community-oriented contexts.
Participant Testimonials
💬 "I'm learning to be my own friend, to treat myself with the same tenderness I treat others."
— Module 4: Self-Compassion I
💬 "When I wrote to my past self, I felt embraced, as if I finally listened to myself with understanding."
— Module 5: Letter to Past Self Activity
💬 "Accompanying women in the shelter with cancer has given me the impulse to act, not from pity, but from compassion and love."
— Module 8: Active Compassion
💬 "The other also suffers, and my suffering is not more important than theirs. We must open our hearts without distinctions."
— Module 6: Expanding Circle of Concern
💬 "The self-demand I live with sometimes prevents me from seeing the goodness in what I do well."
— Module 3: Self-Awareness
💬 "I'm not alone in what happens to me. We all feel the same even though we express it differently."
— Module 6: Shared Humanity Recognition
💬 "My attention is scattered. Sometimes I do something and my mind is elsewhere... I need to be more present."
— Module 2: Cultivating Attention
💼 Organizational Impact
Contribution to CBCT® LATAM Localization Program
Validated culturally: Provided documented evidence that CBCT® protocol is effective for Catholic/community-oriented audiences through rigorous mixed-methods research.
Generated insights: 7 in-depth interviews + comprehensive session reports confirming protocol effectiveness in Mexican context (H2 validated by 86% of participants—strongest finding).
Established best practices: Co-creation methodology for cultural adaptation documented for 2nd Spanish-speaking cohort repository.
Key contribution: Demonstrated that neuroaesthetic integration increases emotional engagement and knowledge transfer in populations without prior contemplative experience—a replicable model for future instructor training.
Certification Achievement
🎓 Obtained official Jr. Instructor CBCT® Certification (August 2025) after approval of deliverables by Emory University
Requirements completed:
✅ 52+ weekly pedagogical labs (1 year of supervised remote practice in communities of practice: 'Educating for Peace', 'Well-being', 'Seeds of Compassion')
✅ 20 hours facilitation with real community (8 sessions, 2 hours each)
✅ Mixed-methods research with robust validation (4 hypotheses, 3 data sources, triangulation)
✅ 100% participant retention and 83% practical application demonstrating successful knowledge transfer
✅ Formal self-assessment and comprehensive final report submitted to Dr. González-Hernández


Mentor Feedback
Dr. Edgar González-Hernández (Ph.D., Senior CBCT® Teacher) highlighted:
Innovative integration of neuroaesthetic tools as a replicable model for future instructor training
Particularly effective for populations without prior contemplative practice experience
Cultural sensitivity in adapting secular protocol to religious contexts without imposing frameworks
Meticulous documentation of each session strengthening research validity
Mentorship approach: Dr. González trusted my process and provided freedom to innovate, though due to workload couldn't always review lesson plans before workshops. His confidence was fundamental to my growth as facilitator.
🎯 Reflection
👈Looking Back
In a 15-month certification path:
I completed 52+ weekly pedagogical labs with remote communities of practice
I designed mixed-methods research with 4 hypotheses and 3 data collection methods
I facilitated 8 in-person workshops (20 hours total) integrating neuroaesthetic tools
I conducted 7 in-depth interviews + 23 surveys (100% response rate)
I wrote 8 comprehensive session reports documenting participant reflections, materials, and evolution
I achieved 9.2/10 NPS score and 83% practical application rate
I contributed to CBCT® LATAM localization validation for 2nd Spanish-speaking cohort
Facilitating my first complete CBCT® course was a profoundly transformative experience, both personally and professionally. Working with missionary catechists who travel across Mexico providing humanitarian aid in high-violence contexts allowed me to witness how the protocol's fundamental principles resonate naturally in environments where compassion is already practiced daily.
Greatest learning: This course became more than a module sequence—it transformed into a genuine interreligious dialogue, a collective exploration of what it means to live with awareness, kindness, and social-emotional responsibility. Although the protocol is rooted in Buddhist philosophical systems (Lojong), its essence was fully understood and assimilated by participants through their own words, images, stories, and spiritual connections.
Key insight: The work these missionaries do—through service, mutual care, accompaniment across Mexican states, and community life—vividly reflects many of the durable capacities CBCT proposes. Compassion already inhabited their daily lives. The protocol didn't impose a new framework but rather complemented their emotional vocabularyand provided practical tools to identify internal states and prevent burnout.
Teaching evolution: I strengthened my capacity to adapt to the group's emotional rhythm, hold spaces of vulnerability, and facilitate dialogue between different visions without losing the formative thread. I learned to listen more deeply, trust non-linear processes, and validate group wisdom as essential to learning.
👉Looking Forward
I'd love to measure continued success by:
Conducting 6-month follow-up interviews to assess long-term retention and application of techniques in their mission work across Mexican states
Tracking behavioral changes in participants' humanitarian work and personal well-being
Exploring scalability of neuroaesthetic integration model for other CBCT® cohorts in LATAM
Contributing findings to peer-reviewed publications on cultural adaptation of contemplative protocols for religious contexts
Additionally, strategic opportunities for expansion:
Training other LATAM instructors in neuroaesthetic integration methodology
Adapting protocol for other high-stress populations (healthcare workers, teachers, social workers, humanitarian aid workers)
Developing Spanish-language resources for self-guided practice to increase accessibility
Creating facilitator guides documenting co-creation methodologies for interreligious dialogue and cultural adaptation
The convergence of UX research rigor, experiential design innovation, and contemplative science demonstrated that evidence-based protocols can be culturally adapted to create transformational learning experiences—even with zero budget and populations facing extreme stress in humanitarian contexts.
📦 Deliverables
Document with workshop curriculum: 8-module facilitation guide with neuroaesthetic activities adapted for LATAM Catholic contexts
Mixed-methods research documentation: 7 interview transcripts, 23 survey responses, 8 comprehensive session reports with observational field notes
Hypothesis validation report: Submitted to Dr. González-Hernández with triangulated evidence across qualitative/quantitative/observational data
Cultural adaptation insights: Documented organic bridges between CBCT® concepts and Catholic/community frameworks through co-creation methodology
Self-assessment report: Formal reflection on facilitation strengths, challenges, pedagogical growth, and module effectiveness (Emory template)
🛠️ Methodologies
Mixed-Methods Research • Semi-Structured Interviews • Survey Design (NPS, Likert scales) • Participant Observation • Affinity Mapping • Hypothesis Validation • Cultural Localization • Co-Creation Methodology • Workshop Facilitation • Neuroaesthetic Education (Maxine Greene) • Experiential Learning Design • Contemplative Pedagogy • Interreligious Dialogue Facilitation
🌟 Strategic Summary
Research as Cultural Validation Tool:
This project demonstrates how rigorous research can validate the cultural adaptation of evidence-based protocols for underserved populations, generating both academic contribution and measurable social impact.
Key Outcomes:
Validated CBCT® protocol efficacy for LATAM Catholic/community contexts (9.2/10 NPS, 83% application)
Identified self-compassion as most culturally resonant element (86% validation)
Demonstrated neuroaesthetic integration increases engagement in populations without contemplative experience
Contributed documented case study to Emory University's LATAM localization program
Established interreligious dialogue model showing how Buddhist-derived practices can complement Christian spiritual frameworks
Methodological Innovation: Integration of aesthetic education with evidence-based contemplative training created cultural bridges making abstract concepts accessible and personally meaningful for populations facing compassion fatigue in humanitarian work.
Social Impact: Supporting missionary workers and humanitarian aid providers with evidence-based compassion training strengthens their capacity for sustainable service across high-stress contexts, reducing burnout and enhancing quality of care for vulnerable communities throughout Mexico.
Certification achieved: CBCT® Jr. Instructor | Emory University
Mentor: Dr. Edgar González-Hernández, Ph.D. (Senior CBCT® Teacher)
June 2024 – August 2025


